Упр.693 ГДЗ Макарычев Миндюк 9 класс (Алгебра)
Решение #1
Решение #2

Рассмотрим вариант решения задания из учебника Макарычев, Миндюк, Нешков 9 класс, Просвещение:
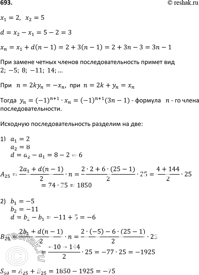
693 Члены арифметической прогрессии
2; 5; 8; ...
с чётными номерами заменили противоположными им числами. В результате получили последовательность (xn). Напишите формулу n-го члена этой последовательности и найдите сумму первых пятидесяти её членов.
*размещая тексты в комментариях ниже, вы автоматически соглашаетесь с пользовательским соглашением