Упр.662 ГДЗ Макарычев Миндюк 9 класс (Алгебра)
Решение #1

Рассмотрим вариант решения задания из учебника Макарычев, Миндюк, Нешков 9 класс, Просвещение:
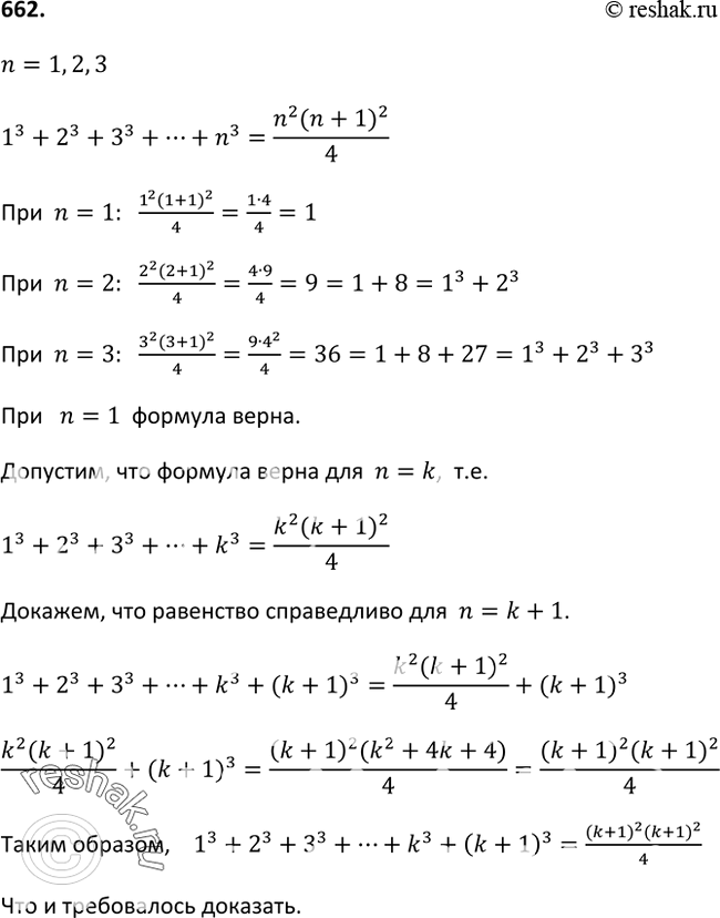
662 Проверьте, что при n = 1, 2, 3 верна формула
1^3+2^3+3^3+..+n3=(n2(n+1)2)/4.
Докажите, что эта формула верна при любом натуральном n.
*размещая тексты в комментариях ниже, вы автоматически соглашаетесь с пользовательским соглашением