Упр.668 ГДЗ Макарычев Миндюк 9 класс (Алгебра)
Решение #1

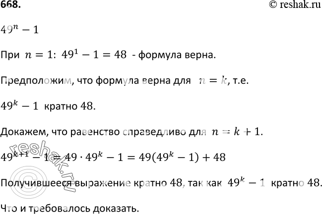
Рассмотрим вариант решения задания из учебника Макарычев, Миндюк, Нешков 9 класс, Просвещение:
668 Докажите, что разность 49n - 1 кратна 48 при любом натуральном n.
*размещая тексты в комментариях ниже, вы автоматически соглашаетесь с пользовательским соглашением