Упр.47 ГДЗ Макарычев Миндюк 9 класс (Алгебра)
Решение #1
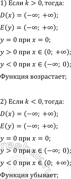
Решение #2
Решение #3

Рассмотрим вариант решения задания из учебника Макарычев, Миндюк, Нешков 9 класс, Просвещение:
47 Постройте график функции: а) у = 1,6x; б) у = -0,4x. Перечислите свойства функции у = kx при k > 0 и при k < 0.
*размещая тексты в комментариях ниже, вы автоматически соглашаетесь с пользовательским соглашением