Упр.45 ГДЗ Макарычев Миндюк 9 класс (Алгебра)
Решение #1
Решение #2
Решение #3
Решение #4

Рассмотрим вариант решения задания из учебника Макарычев, Миндюк, Нешков 9 класс, Просвещение:
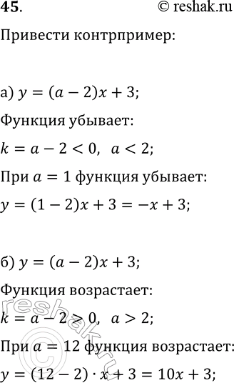
45. Приведите пример, опровергающий утверждение (контрпример):
а) при любом значении а функция у = (а - 2)х + 3 является возрастающей;
б) при любом значении а функция у = (а - 2)х + 3 является убывающей.
*размещая тексты в комментариях ниже, вы автоматически соглашаетесь с пользовательским соглашением