Упр.853 ГДЗ Алимов 10-11 класс (Алгебра)
Решение #1
Решение #2

Рассмотрим вариант решения задания из учебника Алимов, Колягин, Ткачёва 11 класс, Просвещение:
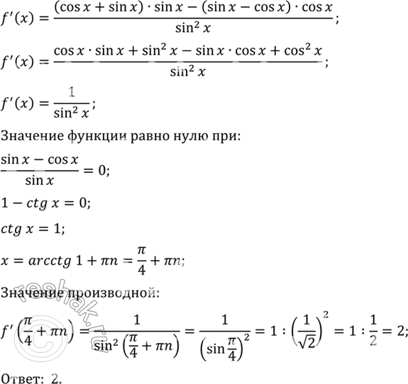
853 Найти значения производной функции f (х) в точках, в которых значение этой функции равно 0:
1) f(x) =e2xln(2x-1);
2) f(x) = (sinx-cosx)/sinx.
*размещая тексты в комментариях ниже, вы автоматически соглашаетесь с пользовательским соглашением