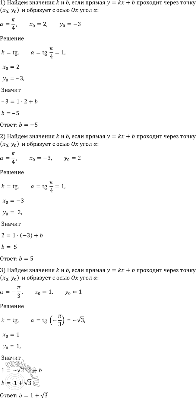
Упр.857 ГДЗ Алимов 10-11 класс (Алгебра)
Решение #1
Решение #2

Рассмотрим вариант решения задания из учебника Алимов, Колягин, Ткачёва 11 класс, Просвещение:
857 Найти значения k и b, если прямая у = kx + b проходит через точку (х0; у0) и образует с осью Ох угол а:
1) a=пи/4, x0=2,y0=-3;
2) a=пи/4, x0=-3,y0=2;
3) a=-пи/3, x0=1,y0=1;
4) a=-пи/6, x0=-1,y0=-1.
*размещая тексты в комментариях ниже, вы автоматически соглашаетесь с пользовательским соглашением