Упр.548 ГДЗ Макарычев Миндюк 9 класс (Алгебра)
Решение #1

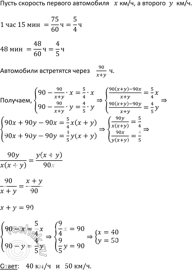
Рассмотрим вариант решения задания из учебника Макарычев, Миндюк, Нешков 9 класс, Просвещение:
548. Из пунктов М и N выехали одновременно навстречу друг другу два автомобиля. Один из них пришёл в N через 1 ч 15 мин после встречи, а другой — в М через 48 мин после встречи. Расстояние между пунктами М и N равно 90 км. Найдите скорости автомобилей.
*размещая тексты в комментариях ниже, вы автоматически соглашаетесь с пользовательским соглашением