Упр.545 ГДЗ Макарычев Миндюк 9 класс (Алгебра)
Решение #1

Рассмотрим вариант решения задания из учебника Макарычев, Миндюк, Нешков 9 класс, Просвещение:
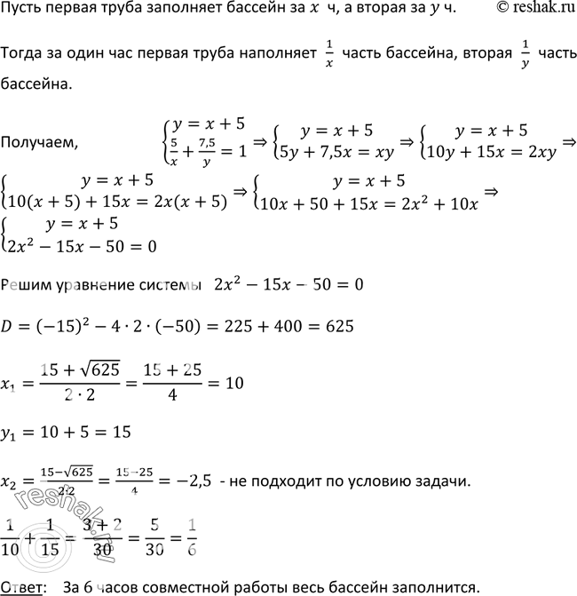
545. Бассейн наполняется через первую трубу на 5 ч быстрее, чем через вторую. Бассейн можно наполнить, если открыть сначала одну первую трубу на 5 ч, а затем одну вторую на 7,5 ч. За сколько часов наполнится бассейн при совместной работе обеих труб?
*размещая тексты в комментариях ниже, вы автоматически соглашаетесь с пользовательским соглашением