Упр.516 ГДЗ Макарычев Миндюк 9 класс (Алгебра)
Решение #1
Решение #2

Рассмотрим вариант решения задания из учебника Макарычев, Миндюк, Нешков 9 класс, Просвещение:
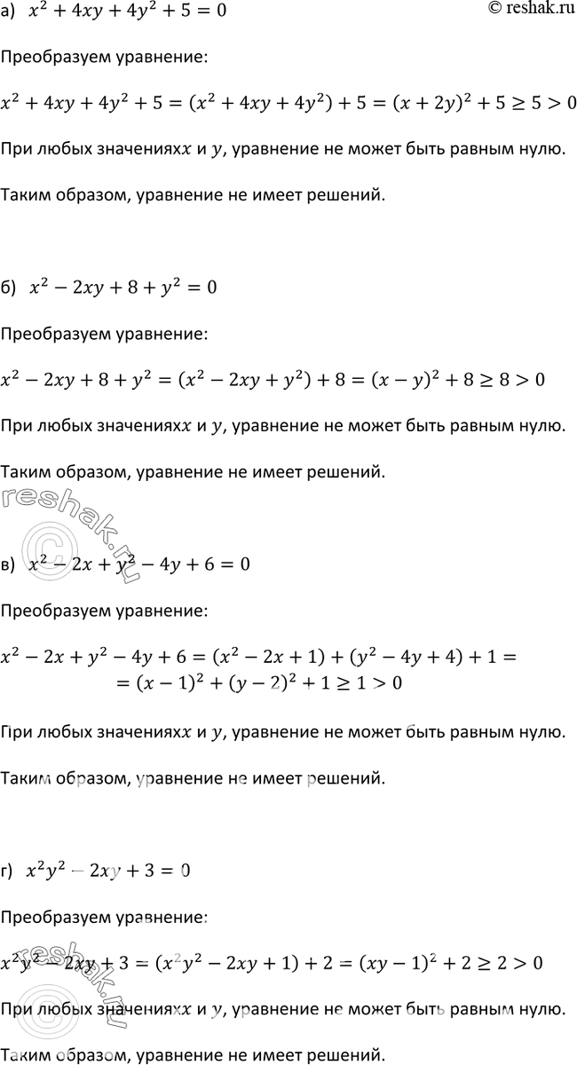
516. Докажите, что уравнение не имеет решений:
а) х2 + 4ху + 4у2 + 5 = 0;
б) х2 - 2ху + 8 + у2 = 0;
в) х2 - 2х + у2 - 4у + 6 = 0;
г) х2у2 - 2ху + 3 = 0.
*размещая тексты в комментариях ниже, вы автоматически соглашаетесь с пользовательским соглашением