Упр.451 ГДЗ Макарычев Миндюк 9 класс (Алгебра)
Решение #1
Решение #2

Рассмотрим вариант решения задания из учебника Макарычев, Миндюк, Нешков 9 класс, Просвещение:
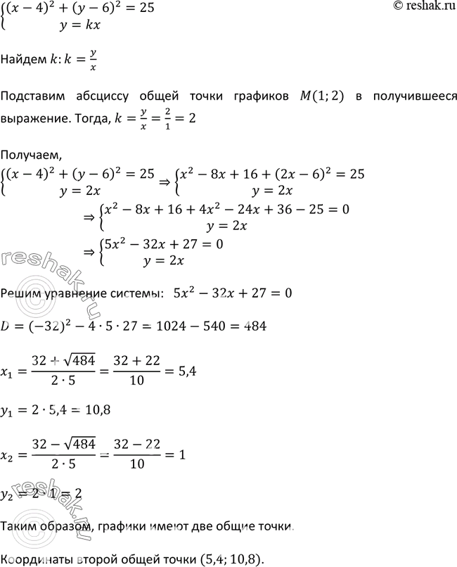
451. Окружность (х - 4)2 + (у - 6)2 = 25 и прямая у = kx имеют об щую точку М( 1; 2). Найдите координаты другой общей точки, если такая точка существует.
*размещая тексты в комментариях ниже, вы автоматически соглашаетесь с пользовательским соглашением