Упр.445 ГДЗ Макарычев Миндюк 9 класс (Алгебра)
Решение #1
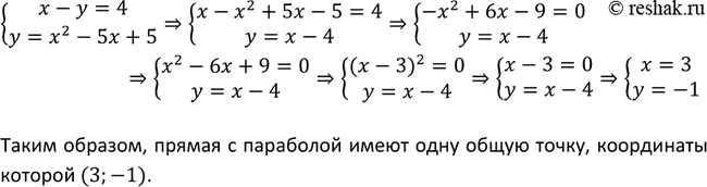
Решение #2

Рассмотрим вариант решения задания из учебника Макарычев, Миндюк, Нешков 9 класс, Просвещение:
445. Докажите, что прямая х- у = 4 имеет одну общую точку с параболой у = х2 - 5х + 5, и найдите координаты этой общей точки.
*размещая тексты в комментариях ниже, вы автоматически соглашаетесь с пользовательским соглашением