Упр.195 ГДЗ Алимов 10-11 класс (Алгебра)
Решение #1
Решение #2

Рассмотрим вариант решения задания из учебника Алимов, Колягин, Ткачёва 10 класс, Просвещение:
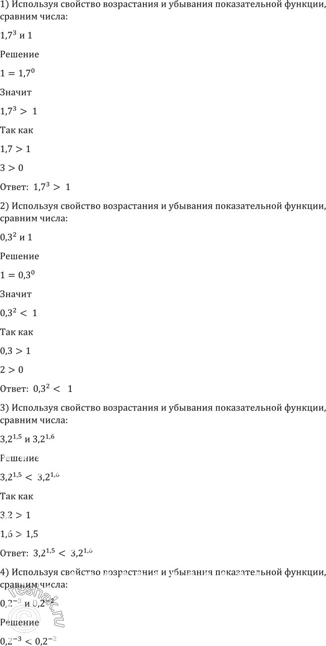
195 (Устно.) Используя свойство возрастания или убывания показательной функции, сравнить числа:
1)1,7^-3 и 1;
2) 0,3^2 и 1;
3) 3,2^1,5 и 3,2^1,6;
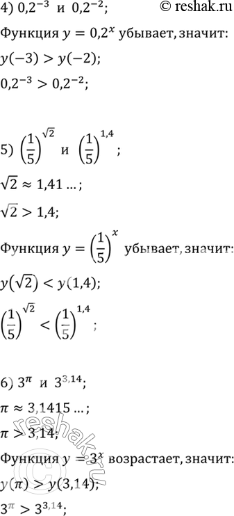
4) 0,2^-3 и 0,2^-2;
5) (1/5)корень 2 и (1/5)1,4;
6) 6пи и 3^3,14.
*размещая тексты в комментариях ниже, вы автоматически соглашаетесь с пользовательским соглашением