Упр.9.3 ГДЗ Мордкович 9 класс (Алгебра)
Решение #1
Решение #2

Рассмотрим вариант решения задания из учебника Мордкович 9 класс, Мнемозина:
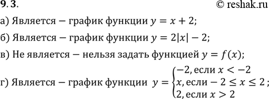
Является ли графиком какой-либо функции линия, изображенная на заданном рисунке? Если да, то задайте эту функцию аналитически (придумайте возможный вариант), учитывая, что на рисунках 19—32 изображены прямые, параболы (или ветви парабол) и гиперболы.
9.3. а) Рис. 21; б) рис. 22; в) рис. 23; г) рис. 24.
*размещая тексты в комментариях ниже, вы автоматически соглашаетесь с пользовательским соглашением