Упр.682 ГДЗ Макарычев Миндюк 9 класс (Алгебра)
Решение #1
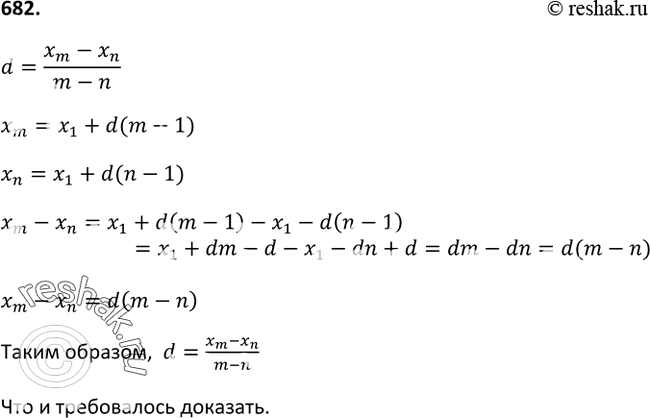
Решение #2

Рассмотрим вариант решения задания из учебника Макарычев, Миндюк, Нешков 9 класс, Просвещение:
682. Докажите, что если d — разность арифметической прогрессии, а хm и хn — члены этой прогрессии, причём m=/n, то d=(xm-xn)/(m-n).
*размещая тексты в комментариях ниже, вы автоматически соглашаетесь с пользовательским соглашением