Упр.643 ГДЗ Макарычев Миндюк 9 класс (Алгебра)
Решение #1
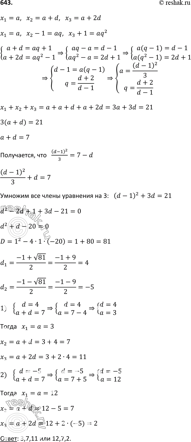
Решение #2

Рассмотрим вариант решения задания из учебника Макарычев, Миндюк, Нешков 9 класс, Просвещение:
643 Сумма трёх чисел, образующих арифметическую прогрессию, равна 21. Найдите эти числа, если известно, что, уменьшив второе из них на 1 и увеличив третье на 1, мы получим геометрическую прогрессию.
*размещая тексты в комментариях ниже, вы автоматически соглашаетесь с пользовательским соглашением