Упр.588 ГДЗ Макарычев Миндюк 9 класс (Алгебра)
Решение #1
Решение #2
Решение #3

Рассмотрим вариант решения задания из учебника Макарычев, Миндюк, Нешков 9 класс, Просвещение:
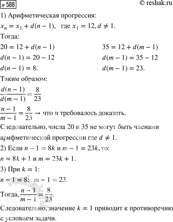
588. (Задача-исследование.) Могут ли числа 20 и 35 быть членами арифметической прогрессии, первый член которой равен 12 и разность не равна 1.
1) Предположив, что числа 20 и 35 являются членами арифметической прогрессии, выразите каждое из них через d, n или m, где d — разность прогрессии, n — номер члена, равного 20, m — номер члена, равного 35. Докажите, что n-1/m-1 = 8/23
2) Полагая, что n-1 = 8k и m-1=23k, где k принадлежит N, выразите тип через k. Обсудите, как, выбрав значение k, большее 1, можно получить арифметическую прогрессию, удовлетворяющую условию задачи. Выполните необходимые вычисления.
3) Объясните, почему значение k = 1 приводит к противоречию с условием задачи.
*размещая тексты в комментариях ниже, вы автоматически соглашаетесь с пользовательским соглашением