Упр.525 ГДЗ Макарычев Миндюк 9 класс (Алгебра)

Решение #1

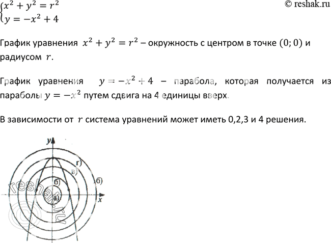
Изображение 525.Сколько решений может иметь система уравненийсистемах2 + у2 = r2,У = -x2 + 4, где r — положительное...

Решение #2

Изображение 525.Сколько решений может иметь система уравненийсистемах2 + у2 = r2,У = -x2 + 4, где r — положительное...
Дополнительное изображение
Загрузка...

Рассмотрим вариант решения задания из учебника Макарычев, Миндюк, Нешков 9 класс, Просвещение:
525.Сколько решений может иметь система уравнений
система
х2 + у2 = r2,
У = -x2 + 4, где r — положительное число?
*Цитирирование задания со ссылкой на учебник производится исключительно в учебных целях для лучшего понимания разбора решения задания.
*размещая тексты в комментариях ниже, вы автоматически соглашаетесь с пользовательским соглашением