Упр.282 ГДЗ Макарычев Миндюк 9 класс (Алгебра)
Решение #1
Решение #2

Рассмотрим вариант решения задания из учебника Макарычев, Миндюк, Нешков 9 класс, Просвещение:
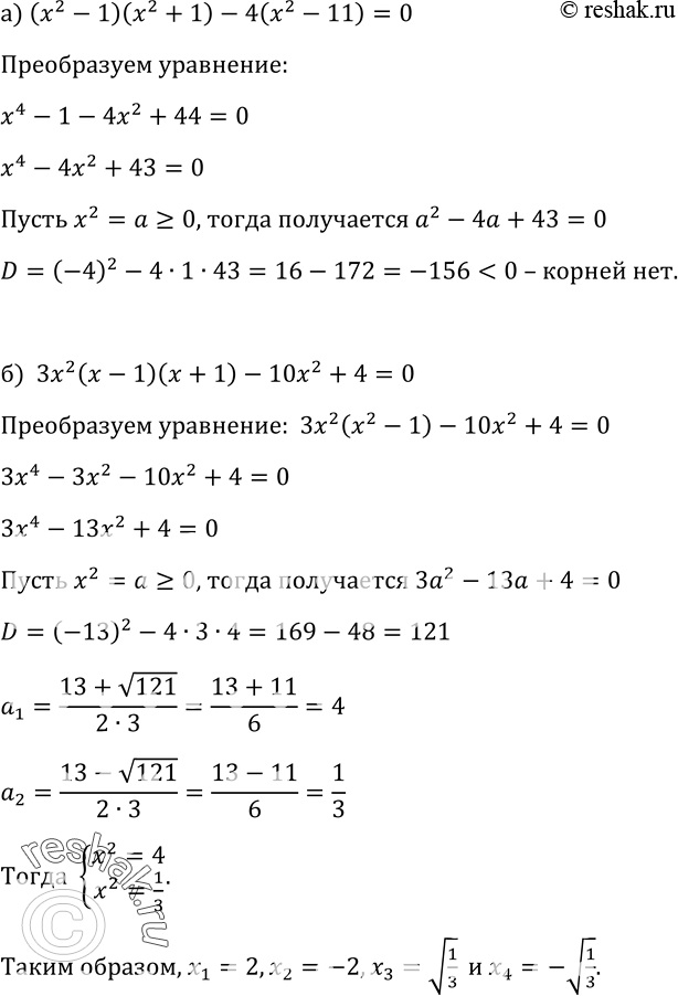
282. Решите уравнение:
а) (x2 - 1)(x2 + 1) - 4(x2-11)=0;
б) 3x2(x - 1)(х + 1) - 10x2+4=0.
*размещая тексты в комментариях ниже, вы автоматически соглашаетесь с пользовательским соглашением