Упр.200 ГДЗ Макарычев Миндюк 9 класс (Алгебра)
Решение #1
Решение #2
Решение #3

Рассмотрим вариант решения задания из учебника Макарычев, Миндюк, Нешков 9 класс, Просвещение:
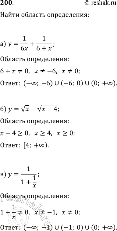
200. Найдите область определения функции:
*размещая тексты в комментариях ниже, вы автоматически соглашаетесь с пользовательским соглашением