Упр.909 ГДЗ Макарычев Миндюк 8 класс (Алгебра)
Решение #1
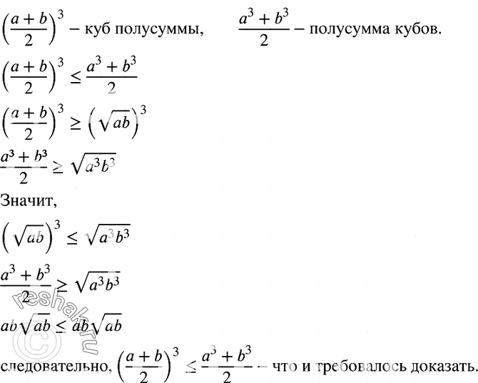
Решение #2

Рассмотрим вариант решения задания из учебника Макарычев, Миндюк, Нешков 8 класс, Просвещение:
909. Докажите, что куб полусуммы любых двух положительных чисел не превосходит полусуммы их кубов.
*размещая тексты в комментариях ниже, вы автоматически соглашаетесь с пользовательским соглашением