Упр.830 ГДЗ Алимов 10-11 класс (Алгебра)
Решение #1
Решение #2

Рассмотрим вариант решения задания из учебника Алимов, Колягин, Ткачёва 11 класс, Просвещение:
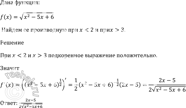
830 Найти производную функции f (х) = корень (х2 - 5х + 6) при х < 2 и при х > 3.
*размещая тексты в комментариях ниже, вы автоматически соглашаетесь с пользовательским соглашением