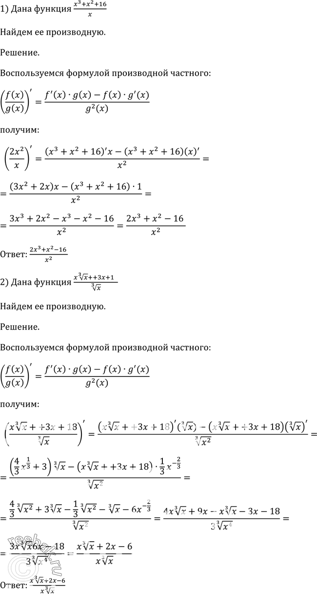
Упр.818 ГДЗ Алимов 10-11 класс (Алгебра)
Решение #1
Решение #2

Рассмотрим вариант решения задания из учебника Алимов, Колягин, Ткачёва 11 класс, Просвещение:
Найти производную функции (818—821).
818 1) (x3+x2+16)/x;
2) (x (корень 3 степени x) + 3x+18)/ (корень 3 степени x).
*размещая тексты в комментариях ниже, вы автоматически соглашаетесь с пользовательским соглашением