Упр.66 ГДЗ Алимов 10-11 класс (Алгебра)
Решение #1
Решение #2

Рассмотрим вариант решения задания из учебника Алимов, Колягин, Ткачёва 10 класс, Просвещение:
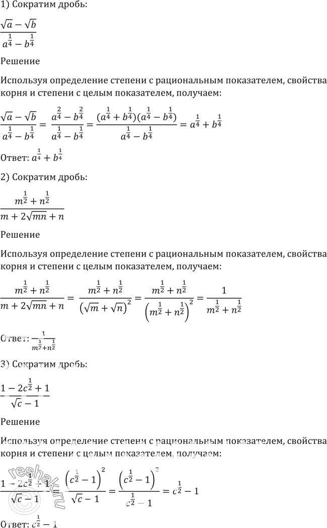
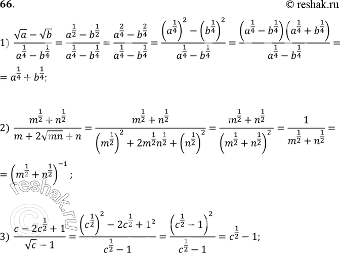
66. Сократить дробь:
а) (корень a - корень b)/ (a1/4 - 1/4);
2) (m1/2 + n1/2)/ (b+2 (корень mn) + n);
3) (c-2(c1/2) + 1)/ ((корень c) - 1).
*размещая тексты в комментариях ниже, вы автоматически соглашаетесь с пользовательским соглашением