Упр.896 ГДЗ Лукашик 7-9 класс по физике (Физика)
Решение #1

Рассмотрим вариант решения задания из учебника Лукашик, Иванова 8 класс, Просвещение:
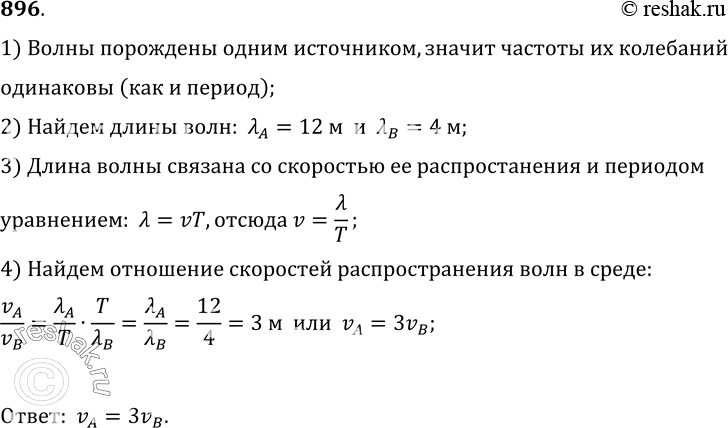
896°. В средах А и В распространяются гармонические волны, порожденные одним и тем же источником. Мгновенные фотографии этих волн совмещены и представлены схематически на рисунке 252. Сравните скорости распространения волн в этих средах.
*размещая тексты в комментариях ниже, вы автоматически соглашаетесь с пользовательским соглашением