Упр.650 ГДЗ Лукашик 7-9 класс по физике (Физика)
Решение #1

Рассмотрим вариант решения задания из учебника Лукашик, Иванова 7 класс, Просвещение:
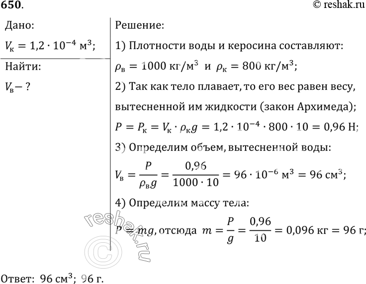
650*°. Плавающее тело вытесняет керосин объемом 120 см3. Какой объем воды будет вытеснять это тело? Определите массу тела.
*размещая тексты в комментариях ниже, вы автоматически соглашаетесь с пользовательским соглашением