№66 ГДЗ Атанасян 7-9 класс по геометрии (Геометрия)

Решение #1

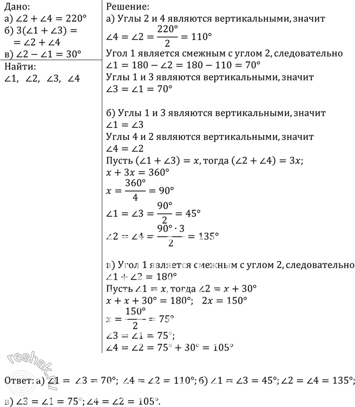
Изображение На рисунке 41 найдите углы 1, 2, 3, 4, если:а) угол2 + угол4 = 220°;б) 3(угол1 + угол3) = угол2 + угол4;в) угол2 - угол1 =...

Рассмотрим вариант решения задания из учебника Атанасян, Бутузов 7 класс, Просвещение:
На рисунке 41 найдите углы 1, 2, 3, 4, если:
а) угол2 + угол4 = 220°;
б) 3(угол1 + угол3) = угол2 + угол4;
в) угол2 - угол1 = 30°.
*Цитирирование задания со ссылкой на учебник производится исключительно в учебных целях для лучшего понимания разбора решения задания.
*размещая тексты в комментариях ниже, вы автоматически соглашаетесь с пользовательским соглашением