№52 ГДЗ Атанасян 7-9 класс по геометрии (Геометрия)

Решение #1

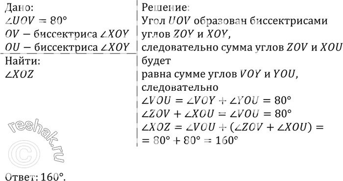
Изображение На рисунке 39 луч OV является биссектрисой угла ZOY, а луч OU — биссектрисой угла XOY.	Найдите	угол XOZ, если угол UOV =...

Рассмотрим вариант решения задания из учебника Атанасян, Бутузов 7 класс, Просвещение:
На рисунке 39 луч OV является биссектрисой угла ZOY, а луч OU — биссектрисой угла XOY. Найдите угол XOZ, если угол UOV = 80°.
*Цитирирование задания со ссылкой на учебник производится исключительно в учебных целях для лучшего понимания разбора решения задания.
*размещая тексты в комментариях ниже, вы автоматически соглашаетесь с пользовательским соглашением