Упр.992 ГДЗ Никольский Потапов 8 класс (Алгебра)
Решение #1

Рассмотрим вариант решения задания из учебника Никольский, Потапов 8 класс, Просвещение:
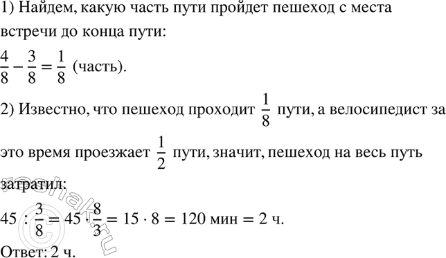
992. Пешеход вышел из пункта А в пункт В. Через 45 мин из пункта А в пункт В выехал велосипедист. Когда велосипедист прибыл в пункт В, пешеходу оставалось пройти 3/8 всего пути.
Сколько времени потратил пешеход на весь путь, если известно, что велосипедист догнал пешехода на половине пути из пункта А в пункт В, а скорости пешехода и велосипедиста постоянны?
*размещая тексты в комментариях ниже, вы автоматически соглашаетесь с пользовательским соглашением