Упр.98 ГДЗ Разумовская Львова 8 класс (Русский язык)
Решение #1

Рассмотрим вариант решения задания из учебника Разумовская, Львова 8 класс, Дрофа, РосУчебник:
98 Прочитайте. Найдите согласованные и несогласованные определения. Имейте в виду, что в зависимости от смыслового вопроса один и тот же член предложения может быть охарактеризован по-разному. При списывании раскрывайте скобки, вставляйте пропущенные буквы и знаки препинания.
Образец записи: Сильный ветер сбивал с ног. Дорога в лес была живописной.
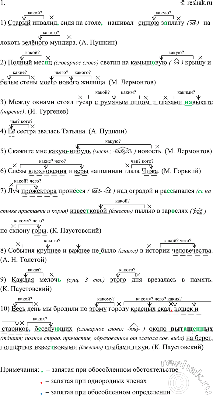
1) Старый инвалид сидя на столе нашивал синюю з..плату на локоть зелёного мундира. (А. Пушкин) 2) Полный мес..ц светил на камыш..вую крышу и белые стены моего нового жилища. (М. Лермонтов) 3) Между окнами стоял гусар с румяным лицом и глазами (на)выкате. (И. Тургенев) 4) Её сестра звалась Татьяна. (А. Пушкин)
5) Скажите мне какую(нибудь) новость. (М. Лермонтов)
6) Слёзы вдохновения и веры наполнили глаза Чижа. (М. Горький) 7) Луч прожектора пронё..я над оградой и ра(с, сс)ыпался извес(?)ковой пылью в зар..слях по склону горы. {К. Паустовский) 8) События крупнее и важнее (не)было в истории человечества. (А. Н. Толстой) 9) Каждая мелоч(?) этого дня врезалась в память. (К. Паустовский)
10) Весь день мы бродили по этому городу красных скал кошек и стариков б..седу..щих около выт..щ..(н, нн)ых на берег, подпёртых извес(?)ковыми глыбами шхун. (К. Паустовский)
2. Какой частью речи является слово какую(нибудь)? Перечислите случаи употребления дефиса в словах этой части речи.
3. Разберите по составу выделенное слово. Когда в подобных словах пишется нн, а когда — н? Приведите примеры. Сделайте фонетическую запись второго предложения. Прочитайте вслух, соблюдая правила орфоэпии.
*размещая тексты в комментариях ниже, вы автоматически соглашаетесь с пользовательским соглашением