Упр.968 ГДЗ Никольский Потапов 8 класс (Алгебра)
Решение #1

Рассмотрим вариант решения задания из учебника Никольский, Потапов 8 класс, Просвещение:
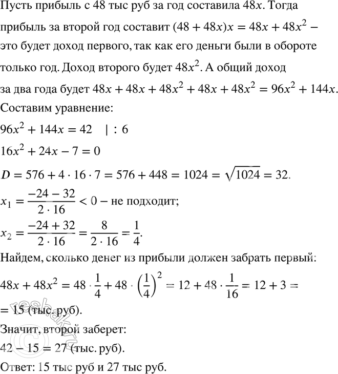
968. Два купца внесли для общего дела по 48 тыс. р.: первый забрал свои деньги (без дохода) через год, а второй — через два года. Как они должны поделить между собой 42 тыс. р. прибыли, полученные на их деньги за эти два года?
*размещая тексты в комментариях ниже, вы автоматически соглашаетесь с пользовательским соглашением