Упр.889 ГДЗ Муравин 6 класс (Математика)
Решение #1

Рассмотрим вариант решения задания из учебника Муравин, Муравина 6 класс, Дрофа:
889. Решите с помощью уравнений задачи.
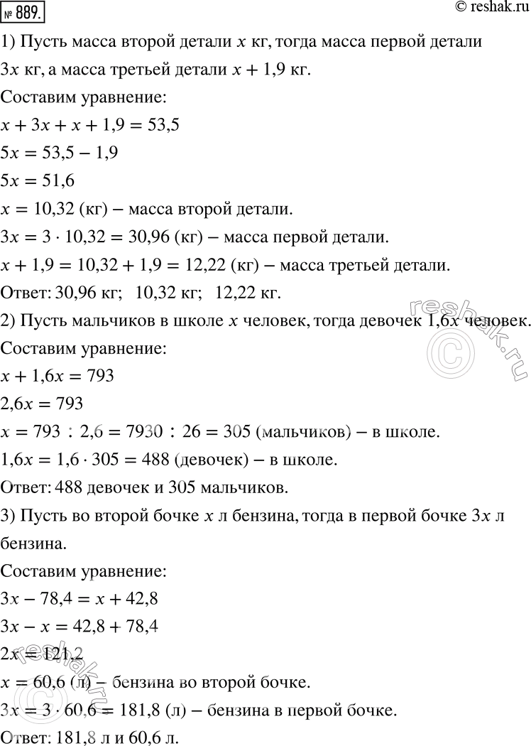
1) Масса первой детали в 3 раза больше массы второй, а масса третьей детали на 1,9 кг больше массы второй. Найдите массу каждой детали, если их общая масса составляет 53,5 кг.
2) В школе 793 ученика, причём девочек среди них в 1,6 раза больше, чем мальчиков. Сколько девочек и сколько мальчиков учится в школе?
3) В одной бочке в 3 раза больше бензина, чем в другой. Если из первой бочки отлить 78,4 л бензина, а во вторую добавить 42,8 л, то в бочках станет бензина поровну. Сколько литров бензина в каждой бочке?
4) В одном киоске в 4 раза больше килограммов яблок, чем в другом. Если в первом киоске продадут 37,8 кг яблок, а во второй киоск привезут ещё 50,4 кг яблок, то яблок в обоих киосках станет поровну. Сколько килограммов яблок в каждом киоске?
5) Маршрут длиной 310,5 км туристы проделали, двигаясь 6 ч на теплоходе и 3 ч на автобусе. Какова была скорость теплохода, если она в 2,6 раза меньше скорости автобуса?
6) В магазине стояли две равные по массе коробки с печеньем. После того как из первой коробки продали 10,6 кг печенья, а из второй — 24,8 кг, в первой коробке стало в 3 раза больше печенья, чем во второй. Сколько килограммов печенья стало в каждой коробке?
*размещая тексты в комментариях ниже, вы автоматически соглашаетесь с пользовательским соглашением