Упр.857 ГДЗ Никольский Потапов 9 класс (Алгебра)

Решение #1

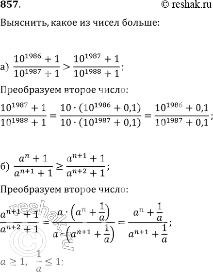
Изображение 857. Какое число больше: а) (10^1986+1)/(10^1987+1) или (10^1987+1)/(10^1988+1);б) (a^n+1)/(a^(n+1)+1) или (a^(n+1)+1)/(a^(n+2)+1), где a и n — натуральные...

Рассмотрим вариант решения задания из учебника Никольский, Потапов 9 класс, Просвещение:
857. Какое число больше:
а) (10^1986+1)/(10^1987+1) или (10^1987+1)/(10^1988+1);
б) (a^n+1)/(a^(n+1)+1) или (a^(n+1)+1)/(a^(n+2)+1), где a и n — натуральные числа?
*Цитирирование задания со ссылкой на учебник производится исключительно в учебных целях для лучшего понимания разбора решения задания.
*размещая тексты в комментариях ниже, вы автоматически соглашаетесь с пользовательским соглашением