Упр.850 ГДЗ Никольский Потапов 8 класс (Алгебра)
Решение #1

Рассмотрим вариант решения задания из учебника Никольский, Потапов 8 класс, Просвещение:
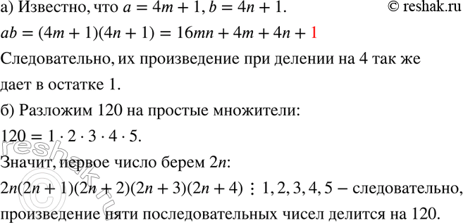
850. а) Докажите, что если каждое из двух натуральных чисел при делении на 4 даёт в остатке 1, то их произведение при делении на 4 также даёт в остатке 1.
б) Докажите, что произведение пяти последовательных натуральных чисел делится на 120.
*размещая тексты в комментариях ниже, вы автоматически соглашаетесь с пользовательским соглашением