Упр.847 ГДЗ Колягин Ткачёва 7 класс (Алгебра)
Решение #1

Рассмотрим вариант решения задания из учебника Колягин, Ткачёва, Фёдорова 7 класс, Просвещение:
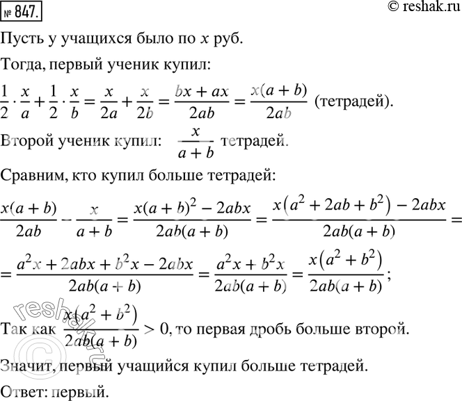
847. Двое учащихся на одинаковую сумму денег купили тетради: тонкие по a рублей за тетрадь и толстые по b рублей за тетрадь. Первый из них половину своих денег истратил на тонкие тетради и половину — на толстые. Второй купил на свои деньги тех и других тетрадей поровну. Кто из них купил большее число тетрадей?
*размещая тексты в комментариях ниже, вы автоматически соглашаетесь с пользовательским соглашением