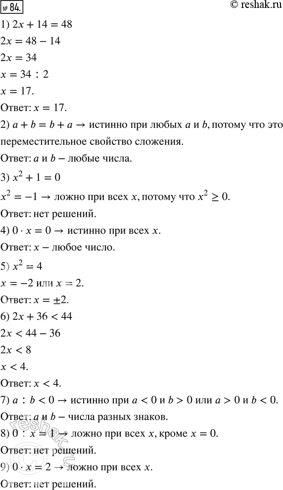
Упр.84 ГДЗ Муравин 7 класс (Алгебра)
Решение #1

Рассмотрим вариант решения задания из учебника Муравин, Муравина 7 класс, Дрофа:
84. Найдите множество истинности предложений с переменными:
1) 2x + 14 = 48; 4) 0 · x = 0; 7) а : b < 0;
2) а + b = b + а; 5) x^2 = 4; 8) 0 : x = 1;
3) x^2 + 1 = 0; 6) 2x + 36 < 44; 9) 0 · x= 2.
*размещая тексты в комментариях ниже, вы автоматически соглашаетесь с пользовательским соглашением