Упр.782 ГДЗ Колягин Ткачёва 9 класс (Алгебра)
Решение #1

Рассмотрим вариант решения задания из учебника Колягин, Ткачёва, Фёдорова 9 класс, Просвещение:
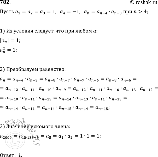
782. Пусть a_1=a_2=a_3=1, a_4=-1 и a_n=a_(n-4)·a_(n-3) при n>4. Найти a_2000.
*размещая тексты в комментариях ниже, вы автоматически соглашаетесь с пользовательским соглашением