Упр.720 ГДЗ Дорофеев Суворова 9 класс (Алгебра)
Решение #1

Рассмотрим вариант решения задания из учебника Дорофеев, Суворова, Бунимович 9 класс, Просвещение:
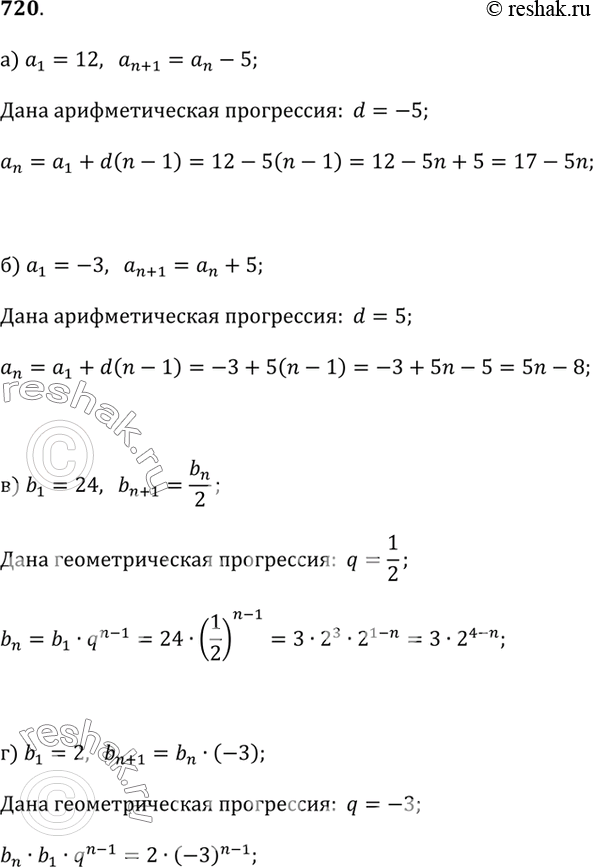
720. Для каждой последовательности, заданной рекуррентным способом, запишите формулу n-го члена:
а) a_1 = 12, a_(n+1) = a_n - 5;
б) a_1 = -3, a_(n+1) = a_n + 5;
в) b_1 = 24, b_(n+1) = b_n/2;
г) b_1 = 2, b_(n+1) = b_n · (-3).
*размещая тексты в комментариях ниже, вы автоматически соглашаетесь с пользовательским соглашением