Упр.7 ГДЗ Муравин 7 класс (Алгебра)
Решение #1

Рассмотрим вариант решения задания из учебника Муравин, Муравина 7 класс, Дрофа:
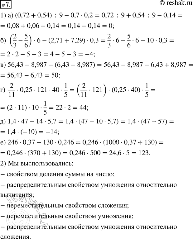
7. 1) Вычислите наиболее простым способом:
а) (0,72 + 0,54) : 9 - 0,7 · 0,2;
б) (2/3 - 5/6) · 6 - (2,71 + 7,29) · 0,3;
в) 56,43 - 8,987 - (6,43 - 8,987);
г) 2/11 · 0,25 · 121 · 40 · 1/5;
д) 1,4 · 47 - 14 · 5,7;
е) 246 · 0,37 + 130 · 0,246.
2) Какими свойствами арифметических действий вы воспользовались при вычислениях?
*размещая тексты в комментариях ниже, вы автоматически соглашаетесь с пользовательским соглашением