Упр.696 ГДЗ Дорофеев Суворова 9 класс (Алгебра)
Решение #1

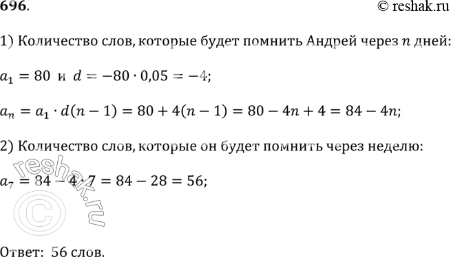
Рассмотрим вариант решения задания из учебника Дорофеев, Суворова, Бунимович 9 класс, Просвещение:
696. Андрей готовился к словарному диктанту по английскому языку, назначенному на понедельник. В воскресенье ночью он выучил 80 слов. Известно, что без повторения Андрей будет ежедневно забывать примерно 5% выученных слов. Сколько слов будет помнить Андрей, если диктант отложат на неделю и он не будет повторять выученные слова?
*размещая тексты в комментариях ниже, вы автоматически соглашаетесь с пользовательским соглашением