Упр.686 ГДЗ Ткачёва 6 класс (Математика)
Решение #1

Рассмотрим вариант решения задания из учебника Ткачёва 6 класс, Просвещение:
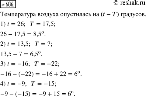
686. Днём температура воздуха составляла t °С, а к вечеру составила Т °С. На сколько градусов опустилась температура, если:
1) t = 26, Т = 17,5; 2) t = 13,5, T = 7;
3) t = -16, T = -22; 4) t = -9, Т = -15?
*размещая тексты в комментариях ниже, вы автоматически соглашаетесь с пользовательским соглашением