Упр.58 ГДЗ Муравин 7 класс (Алгебра)
Решение #1

Рассмотрим вариант решения задания из учебника Муравин, Муравина 7 класс, Дрофа:
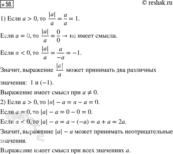
58. 1) Сколько различных значений может принимать выражение |a|/a ? Проведите исследование для положительных и отрицательных значений а. При каких значениях переменной а выражение имеет смысл?
2) Какие значения может принимать выражепие |а| - а? Проведите исследование для положительных и отрицательных значений а. При каких значениях переменной а выражение имеет смысл?
*размещая тексты в комментариях ниже, вы автоматически соглашаетесь с пользовательским соглашением