Упр.534 ГДЗ Колягин Ткачёва 7 класс (Алгебра)
Решение #1

Рассмотрим вариант решения задания из учебника Колягин, Ткачёва, Фёдорова 7 класс, Просвещение:
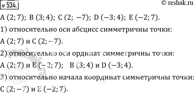
534. На плоскости расположены точки A (2;7); B (3;4); C (2; -7); D (-3;4); E (-2;7). Определить, какая пара точек симметрична относительно: 1) оси абсцисс; 2) оси ординат; 3) начала координат.
*размещая тексты в комментариях ниже, вы автоматически соглашаетесь с пользовательским соглашением