Упр.503 ГДЗ Никольский Потапов 9 класс (Алгебра)

Решение #1

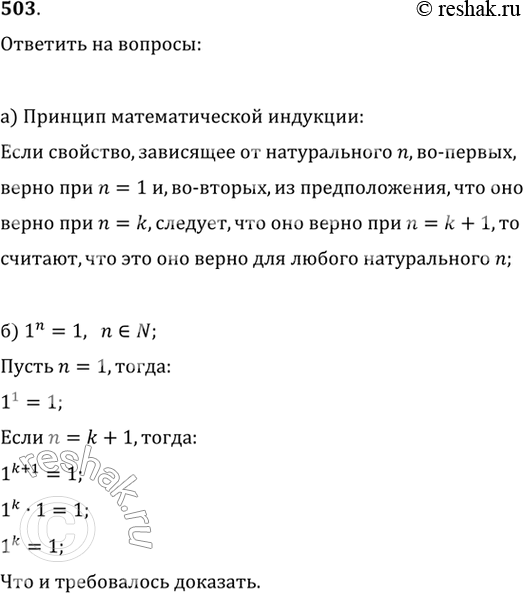
Изображение 503. а) В чём заключается принцип математической индукции?б) Объясните, как доказывают утверждения методом математической индукции, на примере доказательства равенства...

Решение #2

Изображение 503. а) В чём заключается принцип математической индукции?б) Объясните, как доказывают утверждения методом математической индукции, на примере доказательства равенства...

Рассмотрим вариант решения задания из учебника Никольский, Потапов 9 класс, Просвещение:
503. а) В чём заключается принцип математической индукции?
б) Объясните, как доказывают утверждения методом математической индукции, на примере доказательства равенства 1^n = 1 для любого натурального n.
*Цитирирование задания со ссылкой на учебник производится исключительно в учебных целях для лучшего понимания разбора решения задания.
*размещая тексты в комментариях ниже, вы автоматически соглашаетесь с пользовательским соглашением