Упр.45 ГДЗ Дорофеев Суворова 9 класс (Алгебра)
Решение #1

Рассмотрим вариант решения задания из учебника Дорофеев, Суворова, Бунимович 9 класс, Просвещение:
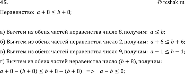
45. Известно, что a + 8 ? b + 8. Объясните, почему верно неравенство:
а) a ? b; б) a + 6 ? b + 6; в) a - 1 ? b - 1; г) а - b ? 0.
*размещая тексты в комментариях ниже, вы автоматически соглашаетесь с пользовательским соглашением