Упр.448 ГДЗ Ткачёва 6 класс (Математика)
Решение #1

Рассмотрим вариант решения задания из учебника Ткачёва 6 класс, Просвещение:
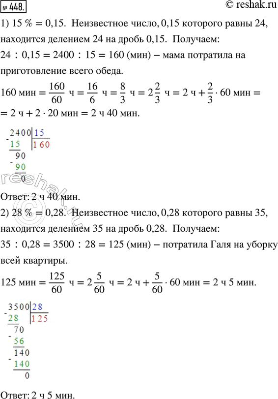
448. 1) На приготовление салата мама потратила 24 мин, что составило 15 % от времени, затраченного ею на приготовление всего обеда. Сколько времени мама потратила на приготовление всего обеда?
2) На уборку своей комнаты у Гали ушло 35 мин, что составило 28 % от времени, которое Галя потратила на уборку всей квартиры. Сколько времени потратила Галя на уборку всей квартиры?
*размещая тексты в комментариях ниже, вы автоматически соглашаетесь с пользовательским соглашением