Упр.410 ГДЗ Никольский Потапов 8 класс (Алгебра)
Решение #1

Рассмотрим вариант решения задания из учебника Никольский, Потапов 8 класс, Просвещение:
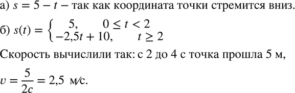
410. Напишите формулу зависимости s(t), график которой изображён на рисунке 48.
*размещая тексты в комментариях ниже, вы автоматически соглашаетесь с пользовательским соглашением