Упр.377 ГДЗ Дорофеев Шарыгин 6 класс (Математика)
Решение #1

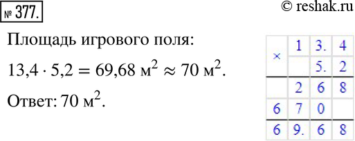
Рассмотрим вариант решения задания из учебника Дорофеев, Шарыгин, Суворова 6 класс, Просвещение:
377. Площадка для игры в бадминтон имеет размеры 13,4 м и 5,2 м. Найдите площадь игрового поля. (Полученное число округлите до единиц.)
*размещая тексты в комментариях ниже, вы автоматически соглашаетесь с пользовательским соглашением