Упр.372 ГДЗ Никольский Потапов 8 класс (Алгебра)
Решение #1

Рассмотрим вариант решения задания из учебника Никольский, Потапов 8 класс, Просвещение:
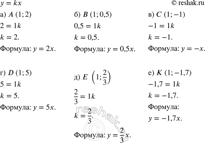
372. Какой формулой задана прямая, проходящая через начало координат и точку:
а) А(1; 2);
б) В(1; 0,5);
в) С(1; -1);
г) D( 1; 5);
д) E(1;2/3);
е) K (1; —1,7)?
*размещая тексты в комментариях ниже, вы автоматически соглашаетесь с пользовательским соглашением