Упр.334 ГДЗ Ткачёва 6 класс (Математика)
Решение #1

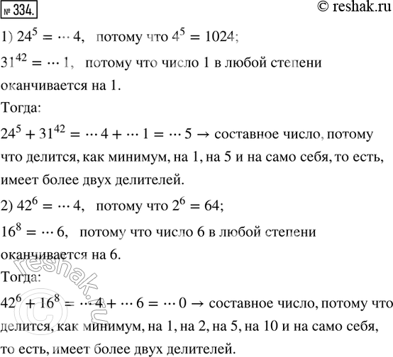
Рассмотрим вариант решения задания из учебника Ткачёва 6 класс, Просвещение:
334. Рассуждаем. Определить, простым или составным числом является значение выражения:
1) 24^5 + 31^42; 2) 42^6 + 16^8.
*размещая тексты в комментариях ниже, вы автоматически соглашаетесь с пользовательским соглашением